Perilla Mobile App
User research is an important part of a product and how it will eventually work. For this piece, I researched, designed, and built a prototype using Figma.
​

Project Specifics
Semester
Fall 2021
Tools
Figma
Miro
Zoom
​
Role
App Creator
UX Researcher
UX Designer
Category
Personal Project
Team
Cordell Johnson
Daniel Bates
Me
Pitch Deck
Why Perilla?
The idea for this app was to help people with food allergies, intolerances, and other health issues. Most people don't typically think about the food they eat, but people with health issues do. They sometimes think about the food they eat and if it will make them sick. These people spent a lot of time looking at labels, but I want to help relieve that stress of living with a disease by letting them search or scan an item and give them a quick response if they can eat it or not.
​
The app lets users scan or search an item to see if they can eat it with a quick positive or negative indicator. There are other features in this app such as recipes, a shopping list, and more. However, for the sake of this project, we focused more on the scan and search function as that's the main focus of the app. The user flows surround these two functions.
​
Furthermore, I named the app "Perilla." It's a purple herb (like basil) that's known for its robust, but calm flavor. I thought it fit the concept of this app well. There are no other mobile apps with this name either.
​
Pitch
​
My team and I pitched this idea in a Zoom video conference call that was recorded for our professor who has experience pitching apps. We included ethos, pathos, and logos to persuade our audience that this app was worth pitching. Our app was accepted.
Research
Survey
From the beginning, we understood that there would be two main users:
​
-
someone who would use the app out of necessity (i.e. people with chron's, irritable bowel syndrome, diabetes, allergies, etc.)
-
someone who would use it casually (like if they're on a diet like keto, vegan, vegetarian, etc.)
​
We created a survey using Qualtrics and asked different related subreddits (i.e. r/diabetes, r/IBS, r/allergies, etc.) to fill out the survey. At the end of our research period, we had about 86! quality responses.
​
Main Demographics
​
-
Age: 15-30-year-olds (49 participants)
-
Location: United States (56 participants)
-
Gender: Female (50 participants)
-
Ethnicity: Caucasian (47 participants)
-
Education: Some College (37 participants)
Key Takeaways
​
-
88.1% of participants are interested in this app
-
76.7% of participants wanted a barcode scanner to check food
-
The highest responses for a special diet were "No special diet" and "Vegan"
Persona Creation
After reading and interpreting our survey results, we confirmed who we thought our main users would be. We then created two personas:
-
Samantha - Our necessity user
-
Jackson - Our casual user
​
Below is more information regarding our personas.

Samantha, Our Necessity User
.png)
Jackson, Our Casual User
Empathy Maps
To get a better understanding of who our personas are, we created empathy maps with the action of grocery shopping. We thought that the action should take place at a location where the app would be used: finding groceries at the grocery store.
​
Below are empathy maps for both Samantha and Jackson. We understand that these experiences are very different, but we still wanted to make sure that each person was well represented.

Samantha's Empathy Map

Jackson's Empathy Map
Building Perilla
Journey Map for Samantha
From understanding who our users are, we then went to building our app. With our survey, we asked participants what they wanted and built the journey map and sitemap from there. Due to assignment requirements, we decided to focus more on Samantha since users like her would be using the app more; however, we did consider the needs of Jackson and users like him.
-1.png)
Samantha's Journey Map
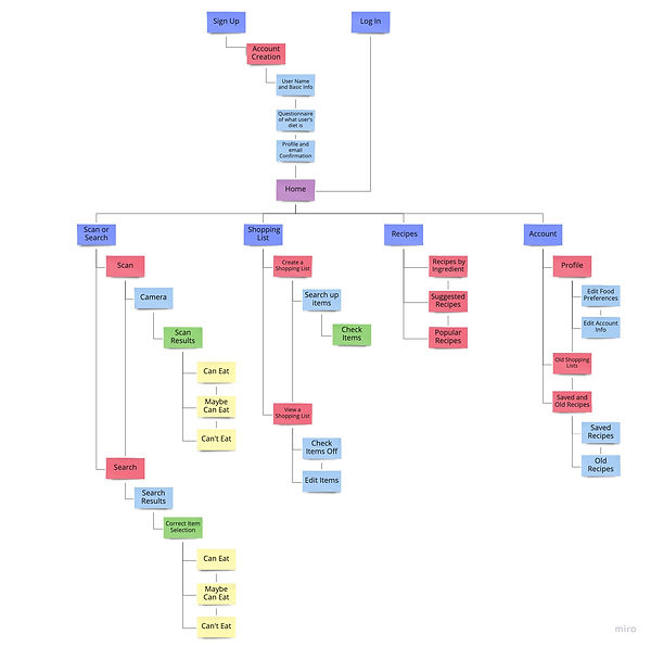
Perilla Sitemap
The survey indicated which features we wanted to include in the app, so we tried to fit all the user's needs into a single app. In order to tell the app which foods a user couldn't eat, we figured that we needed to create some kind of survey in the app itself.
Not only would it tell the app, but it would also help users keep track of the foods they eat. Some medical elimination diets such as low FODMAPs require that patients remove foods and slowly add them into their current diet.
​
We still wanted to keep the app simple, so we only included three main features:
-
Search or scan
-
Shopping list with the ability to search up foods and create a list
-
Recipes that are suggested to the user based on their food restrictions
​
In Miro, I created this sitemap to include all of these features and a bit more on the account-side of the app since that requires the in-app survey.
.jpg)
Perilla's Sitemap
Figma Prototype - User Flows and Frames
Using the sitemap, we created Figma frames to represent two main user journeys as Samantha.
One regarded the scan function, and the other, the search function. We decided to make the scan, a positive result, and the search, a negative to show the difference. This was also due to time constraints and limits of COVID-19.
​

Figma Prototype - User Flows: Scan and Search

Figma Prototype - Perilla Homepage (Logged In)
Live Renderings of Perilla
Perilla has a simple UI as we wanted this to be easy-to-use for people who also have additional disabilities. Everything has high contrast and the font is easy-to-read.
User Survey
Scan Product
Search Product
Challenges and Thoughts
Challenges
It's not mentioned above, but we didn't have access to proper product testing because of COVID-19 restrictions, but I would have loved if we were able to get participants for testing the prototype.
​
This was one of the first projects I've worked on using Figma, which I wished we pushed ourselves to use more the features it has instead of finding work arounds for what we wanted the prototype to do. However, it was a great opportunity to learn more about the tool and how it can be used in professional settings to create mockups and brainstorm different product ideas.
Thoughts
As someone who would use this app as a necessity user, I really wanted to show how important apps like this are. It makes life so much easier instead of guessing and potentially making a deadly mistake. This app was created with very little time. When I first came up with the idea, I wanted to take things slow to do proper research and talk to doctors about what they recommend. If we had more time, I would've invested more ideas and user flows.
​
However, I believe that we created a great concept that can potentially aid in many people's lifestyles and shows that I understand the timeline and requirements behind a concept product project.